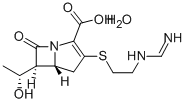
p-Nitrobenzyl-6-(1-hydroxyethyl)-1-azabicyclo(3.2.0)heptane-3,7-dione-2-carboxylate [ 74288-40-7 ]

purity:≥96%
Associated Products
 64221-86-9
Imipenem